欢迎登录陕西省西安残疾人福利基金会!
您现在的位置:
首页 > 资讯中心 > 公益支持与创新 >更新时间:2025-04-21 10:52
浏览量:
4月15日,国家卫生健康委、国家中医药局、国家疾控局联合发布《关于印发家庭医生签约基本服务包清单(试行)的通知》。
清单提出一般人群及9类重点人群基本服务包内容以及服务要求。根据清单,家庭医生签约基本服务类型分为“基本公共卫生服务与健康管理服务”和“基本医疗服务”两类。
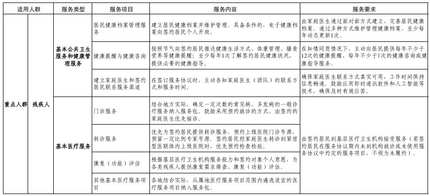
其中,面向残疾人的基本公共卫生服务和健康管理服务包括居民健康档案管理服务、健康提醒与健康咨询、建立家庭医生和签约居民联系服务渠道;基本医疗服务包括门诊服务、转诊服务、康复(功能)评估、其他基本医疗服务项目。
基本公共卫生服务和健康管理服务
居民健康档案管理服务
服务内容:建立居民健康档案并维护管理。具备条件的,电子健康档案向签约居民个人开放。服务要求:由家庭医生通过面对面方式建立、完善居民健康档案。通过多种方式维护管理健康档案,至少每年动态更新1次。
健康提醒与健康咨询
服务内容:按照节气向签约居民推送健康生活方式、体重管理、膳食营养等健康提醒;至少每年1次了解签约居民健康状况,提供必要的健康指导。服务要求:在知情同意情况下,主动向居民提供每年不少于12次的健康提醒、每年不少于1次的健康咨询或健康指导服务。
建立家庭医生和签约居民联系服务渠道
服务内容:在签订服务协议时,主动告知家庭医生(团队)的联系方式和服务时间。服务要求:确保家庭医生联系方式真实可用,工作时间保持信息畅通。鼓励应用即时通讯软件和人工智能等技术,确保及时有效应答。
基本医疗服务
门诊服务
服务内容:结合地方实际,确定一定次数的常见病、多发病的一般诊疗服务纳入服务包。鼓励采用预约就诊的方式,由签约的家庭医生优先接诊。
转诊服务
服务内容:优先为签约居民提供转诊服务,预约上级医院门诊号源,预留一定比例专家号源。签约居民经家庭医生转诊到紧密型医联体内上级医院时,优先预约检查检验。
康复(功能)评估
服务内容:根据基层医疗卫生机构服务能力和签约对象个人意愿,为各类残疾人提供康复需求筛查、康复(功能)评估。
其他基本医疗服务项目
服务内容:各地结合实际,从属地医疗服务项目范围内遴选适宜的医疗服务项目纳入服务包。
基本医疗服务要求:由签约居民到基层医疗卫生机构接受服务(若签约居民在服务协议期内未到机构就诊或未使用服务协议中约定的服务项目,不视为未履约)。
